今天是:
加入收藏
|
设为首页
首 页
公司简介
招标公告
中标候选人公示
公司业绩
最高限价公示
未入围公示
答疑澄清与补充
下载中心
站内搜索:
您当前的位置:
首页
-->详细内容
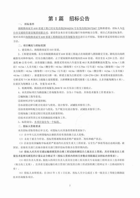
海陵路南延至610省道工程路面技术咨询服务项目
文章来源:东台市兴华招标代理有限公司 添加时间:2018/9/17 16:51:39 点击率:2262
上一条新闻:没有了 上一条新闻:没有了
CopyRight © 东台市兴华招标代理有限公司
www.dtxhzb.com
All Rights Reserved 备案号:
苏ICP备13046157号-1
地址:江苏省东台市东达翰林缘小区商铺12-104号 邮编:224200 邮箱:dtxhzb@163.com 联系电话:0515-85251218 传真:0515-85251218